저자: Henry
I.소개
일본은 얼마 전 도쿄에서 WebX 2025가 개막하면서 다시 한번 글로벌 암호화폐 시장의 관심을 끌었습니다. 실제로 블록체인 기술과 암호화폐 자산의 급속한 발전으로 일본은 글로벌 암호화폐 자산 시장에서 중요한 플레이어가 되었으며, 수많은 기술 개발자와 개인 투자자가 있을 뿐만 아니라 일본의 디지털 금융의 미래를 모색하기 위해 수많은 Web3 조직을 끌어들이고 있습니다. 기술 혁신과 리스크 예방 및 통제에 힘입어 일본의 암호화 자산 생태계는 점차 성숙해가고 있습니다.
일본 가상 및 암호자산 거래소 협회(JVCEA) 2024 연례 보고서에 따르면 일본 내 암호자산 계좌 수는 1200만 개를 넘어섰습니다. 사용자 예치금 잔액은 5조 엔을 넘어섰습니다. 그중에서도 비트코인, 이더리움 등 주요 암호화폐 자산의 보유액이 크게 증가했으며, 응답자의 57%가 향후 암호화폐 자산이 주류가 될 것이라고 생각하는 등 기관 투자자들의 암호화폐 자산 투자에 대한 관심도 높아지고 있습니다. 또한 규제 투명성에 대한 대중의 요구가 커지고 있으며, 이러한 데이터를 종합하면 광범위한 인식과 다양한 채택, 규제에 대한 명확한 기대가 있는 시장의 그림이 그려집니다.
이러한 맥락에서 일본의 암호화 자산 세금 및 규제 시스템을 이해하는 것은 암호화폐 기업이 규정을 준수하며 성장하기 위한 필수 요소이자 투자자가 시장 위험에 대한 통찰력을 갖추는 데 필수적인 요소이기도 합니다. 이 연구는 독자들에게 일본의 암호화 자산 시스템에 대한 명확한 개요를 제공하기 위해 일본의 암호화 자산 생태계에서 시스템과 시장 간의 상호 작용을 제시하는 기본 세금 시스템과 규제 프레임워크에 초점을 맞출 것입니다.
II. 일본의 기본 세제 및 암호자산 과세
일본은 직접세를 기반으로 하는 국가로, 법인세, 개인소득세, 소비세, 주세, 관세, 상속세 및 증여세, 고정자산세, 인지세 등이 주요 세금으로 시행되고 있습니다. 이 글에서는 암호화폐와 밀접한 관련이 있는 세목의 기본 세제와 암호화폐의 관련 세제에 대해 집중적으로 살펴보겠습니다. 현재 일본의 세금 유형은 크게 다음 표와 같습니다.

1. 법인세
일본 법인세는 법인의 사업 활동에서 발생하는 소득에 대해 부과하는 세금입니다. 소득으로, 넓은 의미에서 소득세의 일종입니다(일본의 소득세는 개인 소득세입니다. 자세한 내용은 아래 참조). 일본에 본점 또는 주된 사무소를 둔 법인을 거주 법인, 거주 법인이 아닌 법인을 비거주 법인이라고 합니다. 거주 법인은 소득이 국내 또는 국외에서 발생하는지 여부에 관계없이 모든 소득에 대해 세금이 부과되는 반면, 비거주 법인은 국내 소득에 대해서만 세금을 납부해야 합니다. 과세 소득을 계산할 때 법인의 소득은 모든 출처에서 발생한 소득의 합계를 의미하며, 소득의 종류를 구분하는 특별한 요건은 없습니다. 표준 법인세율은 23.2%이며, 등록 자본금이 1억 엔 이하인 법인의 경우 800만 엔 이하의 소득 부분에 대해서는 15%의 세율이 적용됩니다(단, 법인의 과세 소득이 10억 엔을 초과하는 경우 17%로 우대 세율이 인상됩니다).
2. 소득세
2. span leaf="">소득세는 개인의 소득에 부과되는 세금으로, 일본에서는 영주권 납세자의 경우 전 세계 소득에 대해 과세됩니다. 비거주 납세자는 일본 내 소득에 대해서만 과세됩니다. 비영주권 납세자는 일본으로 송금되지 않는 외국 원천 소득 이외의 소득(특히 특정 자본 이득이 포함될 수 있음)과 일본으로 지급되거나 송금되는 외국 원천 소득의 일부에 대해 과세됩니다. 일본에서 납세자의 과세 소득은 급여 소득, 이자 소득, 배당 소득, 사업 소득, 부동산 소득, 퇴직 소득, 양도 소득, 산림 소득, 일회성 소득, 기타 소득(앞의 9가지 범주에 포함되지 않는 소득 및 현행 일본 세법상 암호화 자산에서 발생하는 개인 소득은 기타 소득에 포함)의 10가지 주요 범주로 구분하여 계산합니다. 개인 소득세액을 계산할 때는 각 개인의 과세 소득을 결정하여 합산하고, 소득 금액에서 필요 경비를 공제하고 관련 규정에 따라 소득 공제를 하여 과세 소득세를 구한 후, 마지막으로 해당 세율을 기준으로 당해 연도의 개인 과세 소득세액을 계산합니다. 현재 일본의 개인 소득세 세율표는 다음과 같습니다:

3. 소비세
일본의 소비세는 기업이 재화를 이전하거나 서비스를 제공하거나 일본으로 재화를 수입할 때 부과됩니다. 일반 세율은 10%이지만, 특정 조건을 충족하는 식음료(레스토랑 및 주류 소비 제외) 및 신문 구독에는 8%의 낮은 세율이 적용됩니다. 수출 및 비거주자에게 제공되는 특정 서비스에는 영세율이 적용됩니다. 토지 판매 또는 임대, 유가증권 판매, 공공 서비스 제공과 같은 특정 거래는 과세 대상에서 제외됩니다.
4. 상속 및 증여세
상속세는 사람의 사망으로 인해 발생하는 재산의 이전에 대해 부과되는 세금입니다. 상속세는 현금, 예금 및 적금, 주식과 같은 금융 자산뿐만 아니라 동산 및 부동산을 포함한 모든 형태의 자산에 부과됩니다. 상속세의 납세의무자는 상속 또는 유증을 통해 재산을 취득하는 개인입니다. 상속세의 세율은 각 상속인이 상속받은 재산 중 과세기준금액을 초과하는 재산에 대해 과세재산 규모에 따라 10%~55%의 초누진세율이 적용되며, 구체적인 세율은 다음 표에 자세히 나와 있습니다.

증여세는 증여로 인해 발생하는 재산의 이전에 대해 부과하는 세금입니다. 증여세는 증여의 결과로 재산이 이전될 때 재산에 부과되는 세금입니다. 증여세는 일반적으로 상속세를 보완하는 세금입니다. 일본에서는 1년 이내에 증여로 취득한 재산의 가액에 대해 증여세가 부과되며, 증여자가 다른 증여자로부터 취득한 경우에도 증여세가 부과됩니다. 증여세 납세의무자는 증여로 재산을 취득한 개인입니다. 법인이 증여로 재산을 취득한 경우에는 그 법인에게 세금이 부과됩니다. 증여세의 과세대상은 증여로 취득한 재산입니다. 여기서 재산은 재산권의 객체가 될 수 있는 모든 물건과 권리를 포함합니다. 증여세 과세 방식은 '달력상속세'와 '상속개시 당시 할증과세'(상속세-증여세 통합방안) 두 가지가 있으며, 증여세 달력상속세 방식 세율은 초누진세율의 10%~55%입니다.
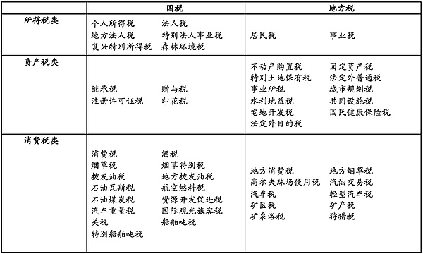
5. 암호화 자산의 과세
![]()
5. 암호화 자산의 과세


< /p>



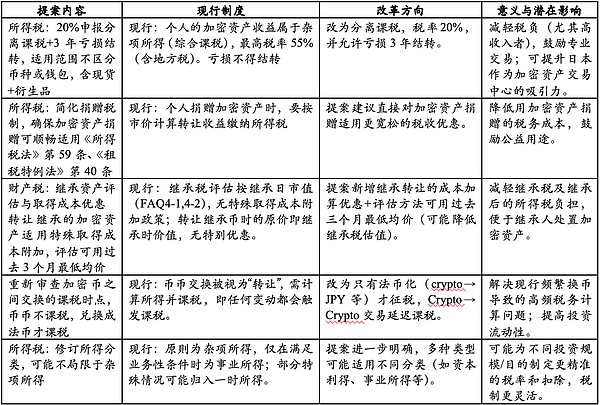
6. 개혁 동향
2024년 12월, 일본 정부는 암호화폐 자산 및 전자 결제 수단의 세제에 대해 자주 묻는 질문을 정리한 "암호화폐 자산 등의 세제에 관하여(FAQ)"를 발표했습니다. 소득세, 법인세, 소비세, 증여세, 상속세, 기타 세금 등 구체적인 취급은 관련 문서에서 확인할 수 있습니다. 최근 JCBA와 JVCEA가 협력하여 2026년도 암호화폐 자산 관련 세제 개편 요청서를 작성하여 7월 30일에 정부에 제출하여 검토 중이므로 이 섹션에서는 아래 표와 같이 일본의 암호화폐 자산 세제 개편안을 현행 제도와 비교 분석하는 데 초점을 맞출 것입니다.

위 표에 따르면 현행 제도의 누진세율은 고빈도 거래자와 고액 자산가에게 매우 불리한 반면, 개정안은 세율을 20%로 대폭 낮추고 손실 이월을 허용하여 일본 시장으로 자본을 다시 끌어들이는 데 도움이 될 것입니다. 동시에 암호화폐 거래에 대한 과세 유예는 신고 및 기록 보관 의무를 크게 간소화하여 대량의 거래 내역을 추적하는 데 따른 스트레스를 줄여줄 것입니다. 또한, 기부와 상속에 대한 세금 장벽이 낮아지면 사회적 기부와 부의 이전 분야에서 암호화폐 자산의 사용이 촉진될 수 있습니다. 이러한 일본의 제안은 분명 암호화폐 산업과 자본을 유치하는 방향으로 나아가고 있습니다.
셋째, 일본의 암호화폐 규제 기초 연구
1. 기본 프레임워크
일본은 세계 최초로 암호화 자산을 도입한 국가입니다. 일본은 암호화폐 자산 거래를 법정 금융 규제 시스템에 통합한 세계 최초의 국가 중 하나로, 결제서비스법(PSA)과 금융상품거래법(FIEA)을 통해 비교적 포괄적인 투트랙 규제 체계를 구축했습니다. 전자는 암호화폐 거래소 사업자 등록, 자산 보관, 자금세탁 및 테러자금조달방지(AML/CFT), 이용자 보호에 중점을 두고 있으며, 후자는 증권형 토큰(STO), 투자 토큰 ICO, 파생상품 등 투자 자산에 대한 엄격한 정보 공개, 시장 조작 금지, 투자자 보호 제도를 마련하고 있습니다. 두 법은 모두 분업화되어 있으며 구체적인 조항을 통해 암호화폐 자산을 결제에서 투자로, 현물에서 파생상품으로 명확한 규정 준수 경계를 설정하고 있습니다. 일본은 2018년부터 암호화 자산 거래 플랫폼에 대한 의무 등록제를 시행하고 있으며, 2019년과 2022년 여러 차례의 법 개정을 통해 콜드월렛 수탁 비율, 광고 기준, 국외 송금 공개에 대한 요건을 강화했습니다.FSA는 미등록 운영에 대해 고압적인 자세를 취하고 있으며 DEX, 스테이블코인, 스테이킹 등 새로운 형태에 주목하며 규제 범위가 지속적으로 확대되는 추세를 예고한 바 있습니다. 협회)도 일본 가상자산 산업에서 중요한 역할을 하고 있습니다.JVCEA는 주요 가상화폐 거래소들이 자체적으로 설립한 업계 자율규제 기구로, 일본 가상화폐 시장의 발전과 관련 리스크가 발생함에 따라 일본 금융청(JFSA)은 2018년에 자율규제 책임을 가진 공식 업계 기구로 JVCEA를 정식 인가했습니다. 이는 JVCEA가 운영, 리스크 관리, 자금세탁 방지 등의 측면에서 회원 거래소에 대한 기준을 설정할 뿐만 아니라 정부의 규제 집행과 업계 변화 및 리스크에 대한 적시 대응을 지원한다는 의미이며, JVCEA는 업계의 투명성과 컴플라이언스 수준을 향상시킬 뿐만 아니라 거래소가 합법적인 운영 자격을 획득하고 투자자의 이익을 보호하며 시장의 신뢰를 재건하는 핵심 원동력으로 작용하고 있습니다.
거래소와 규제에 초점을 맞춘 JVCEA와 달리, JCBA는 암호화폐 산업 전반의 발전에 초점을 맞추고 있습니다. 기업, 시장 참여자 및 기타 다양한 조직을 대상으로 합니다. 산업 교류, 기술 연구, 정책 권고, 교육 등을 통해 산업 혁신과 생태계 개선을 촉진하고, 규제 기관과의 소통, 세금 정책 협상, 표준 설정, 새로운 산업 이슈에 대응하는 가교 역할을 하며, 업계 자율 규제 지원, 정부와 시장 간의 합의 촉진, 정책 실행을 지원합니다. 두 기관의 분업과 상호 보완적인 관계는 일본 암호자산 산업의 표준화되고 건전하며 다각적인 발전에 기여할 것입니다.
2. 법적 연혁
2. 일본은 암호자산(이전의 가상화폐)에 대한 규제 프레임워크를 최초로 마련한 국가 중 하나입니다. 일본은 2016년 초 자금결제법(이하 "SA")을 개정하여 자금세탁방지(AML) 및 테러자금조달방지(CFT)에 관한 국제 요건에 선도적으로 대응하고 암호자산 및 법정통화 환전 서비스를 제공하는 국내 사업자의 파산에 제도적으로 대응하기 시작했습니다. 개정법(2017년 4월 시행, 이하 '2016년 개정법')은 관련 서비스 제공자에 대한 등록제를 도입하고 계좌 개설 시 본인 확인, 이용자에게 거래 조건에 대한 충분한 설명, 고객 자산과 본인 자산의 분리 관리 등 일련의 조치를 도입하여 자금세탁방지(AML)와 소비자 보호를 위한 기본 규범을 마련했습니다. 또한 계좌 개설 시 본인 확인, 고객 자산과 고유 자산 분리 관리 시행 등 일련의 조치를 도입하여 자금세탁 방지와 소비자 보호의 기본 규범을 확립했습니다.
암호자산 시장이 발전함에 따라 익명성이 높은 암호화 자산의 오용, 일부 암호화 자산 거래소 서비스 제공업체와 같은 새로운 위험과 문제가 많이 발생하고 있습니다. ("거래소 서비스 제공자"), 사용자가 맡긴 암호화폐 자산 및 자금의 유출 또는 도용 사건, 과도한 광고 등 새로운 위험과 문제가 발생하고 있습니다. 이러한 상황을 고려하여 일본은 2019년에 PSA와 FIEA를 다시 개정(개정안은 2020년 5월 시행 예정, 이하 '2019년 개정안')하였으며, 2019년 개정안의 주요 내용은 거래소 서비스 제공자가 운영하는 암호화폐 자산의 변경 사항을 사후가 아닌 사전에 신고해야 한다는 것입니다; 원칙적으로 사용자의 암호화폐 자산을 보관할 때 콜드월렛을 사용해야 하며, 광고 및 권유에 대한 규제 규정이 마련되었습니다. 동시에 새로운 유형의 거래 행위와 불공정 거래에 대응하기 위해 암호자산과 관련된 파생상품 거래를 규제 대상에 명시적으로 포함하고, 수익 배분권을 부여하는 ICO 토큰에 대해 FIEA를 적용하도록 규정하는 한편, 가격 조작 등 불공정 거래 행위도 금지합니다.
일본은 이를 바탕으로 2022년에 다시 범죄수익은닉규제법을 개정(2023년 6월 시행, 이하 "2022년 개정법")에서는 국제자금세탁방지기구(FATF)의 권고에 따라 '트래블 룰'을 도입했습니다. 이 규칙은 거래소 서비스 제공업체가 사용자를 대신하여 암호화폐 자산을 전송할 때 전송 당사자와 수신 당사자 모두의 신원 정보를 수신 당사자의 거래소 서비스 제공업체에 전달하도록 요구합니다.
일본 정부는 2025년 PSA 개정 초안을 국회에 제출했습니다(별도 언급이 없는 경우 다음 본문에서 '개정안'은 이 개정 초안을 지칭합니다). ' 모두 이 개정 초안을 지칭함). 여기에는 △규제 당국이 거래소 사업자가 파산 등 극단적인 상황에서도 국내 이용자에게 자산을 반환할 수 있도록 일본 내 자산을 보유하도록 요구할 수 있는 권한 부여 △암호자산 간 암호화폐 자산의 매매 또는 교환 통합을 전문으로 하는 완전히 새로운 종류의 중개업 추가 등이 포함됩니다.
3. 중요 규칙

또한 암호화폐가 증권의 성격을 갖는 경우. 또한 암호화폐가 유가증권인 경우 정보 공개 및 시세 조작과 사기 규제와 관련하여 금융상품거래법(FIEA)이 적용됩니다.
4. 업데이트
4. (1) 암호화폐 거래소에 대한 국내 자산보전명령제 도입
< span text="">이전까지 일본 당국은 현물 거래를 취급하는 암호화폐 자산 거래소가 자산을 해외로 이전하여 파산 등의 경우 사용자에게 피해를 줄 수 있다는 우려를 가지고 있었습니다. 개정안을 통해 일본 정부는 자산의 국외 이전을 방지하고 사용자 자산의 안전을 보장하기 위해 자산 보유 명령을 내릴 수 있게 되었습니다.
(2) 신탁 기반 스테이블 코인 예치금에 대한 보다 유연한 관리 요건
이전에는 스테이블코인 발행자가 준비금 전액을 요구불예금에 예치해야 했습니다. 이번 개정안을 통해 발행자는 국채나 요구불예금과 같은 저위험 자산의 형태로 준비금의 최대 50%까지 보유할 수 있습니다. 이러한 변화로 일본 발행 스테이블코인의 국제 경쟁력이 강화될 것으로 기대됩니다.
(3) 암호화 자산 중개업 업종 신설 < /p>
이전에는 암호화 자산 중개만 하는 기관도 정식 거래소로 등록해야 했기 때문에 진입장벽이 높았습니다. 이번 개정안은 '중개업'이라는 새로운 카테고리를 추가하여 중개업체가 별도의 규제 프레임워크 아래에서 운영할 수 있도록 함으로써 진입 장벽을 낮추고 업계 현실에 맞게 조정하여 새로운 서비스 제공업체의 시장 진입을 촉진하는 데 도움이 될 것입니다. 이 이니셔티브는 다른 금융 부문의 규제 관행과도 일치합니다.
(4) 국경 간 추심 서비스 규정
(5) 국경 간 추심 서비스 규정
< p style="text-align: 왼쪽;">
과거에는 국경 간 수금 서비스는 규제가 거의 없었고 자금 이체 사업 허가가 필요하지 않았지만 불법 도박과 투자 사기에 악용될 위험이 있었습니다. 새로운 규정은 이러한 서비스에 대한 규제를 강화했습니다. 새로운 규정은 미등록 불법 자금 이체를 단속하는 데 중점을 두고 있습니다. 고위험 비즈니스의 경우 소비자 보호 및 자금 세탁 방지(AML) 조치가 추가로 강화될 예정입니다. 상품이나 서비스의 거래를 직접적으로 촉진하지 않는 수금 서비스는 송금업 규제 대상에 포함되지만, 거래에 직접 관여하는 플랫폼이나 이미 다른 법률에 의해 규제되는 제3자 수탁자 등 위험도가 낮은 서비스는 제외될 것으로 예상됩니다. 일본 신경제협회(JNEA)와 같은 업계 단체는 과도한 규제가 디지털 결제 산업에 피해를 줄 수 있다고 우려하며 새로운 규정이 실제 위험에 초점을 맞추고 전자 결제 및 포인트 결제 생태계에 영향을 미치지 않도록 해야 한다고 촉구하고 있습니다. 규제의 세부 사항이 소개된 이후에는 업계와 혁신의 영향에 대해 면밀한 주의를 기울일 필요가 있습니다. (5) 자금 이체 기관의 파산 시 이용자 환급 속도 향상
이전에는 이용자의 자산이 은행 보증이나 신탁을 통해 보호되더라도 환급 절차는 정부가 주도해야 하고 최소 170일이 소요되었습니다. 새로운 개정안에서는 은행이나 신탁이 기존 절차를 거치지 않고도 사용자에게 직접 자금을 돌려줄 수 있는 직접 환불 경로를 도입했습니다. 이 이니셔티브는 소비자 보호를 강화하고 금융 서비스의 효율성을 효과적으로 개선하여 기관에 문제가 발생할 경우 사용자에게 자금을 보다 신속하고 안전하게 반환할 수 있도록 합니다.
넷째, 결론
< span leaf="">요약하면, 일본은 암호자산 분야의 조세 규제 및 금융 규제에 대한 제도적 패턴을 점진적으로 개선하고 있는데, 한편으로는 국세청을 중심으로 한 세제에서 암호자산에 대한 소득세, 법인세, 상속세, 증여세 등에 대한 세부 규정을 마련하고 있으나 현행 제도에서는 여전히 세율, 손실 이월, 세금 납부 시점 등의 측면에서 투자 활동에 일정한 제약이 존재하고 있다. 현행 제도가 여전히 투자 활동에 일부 제약을 가하고 있지만, 2026년 세제 개편안은 세부담 경감, 거래 활성화, 공익 친화적인 방향으로 분명하게 진화했으며, 다른 한편으로는 자금결제법, 금융상품거래법, 자율규제기구 지원 관리(JVCEA) 등을 통해 금융청이 주도하는 금융 규제 프레임워크는 현물, 파생상품의 전체 체인에 대한 규제 체계를 구축하는 데 있어 세계에서 일본이 선두를 달릴 수 있도록 했습니다, 스테이블 코인 및 기타 전체 체인 컴플라이언스 시스템을 포괄하는 규제 프레임워크를 구축하고 새로운 기술과 비즈니스 모델에 대응하기 위해 지속적으로 개선하고 있습니다.
세제 및 규제의 꾸준한 최적화는 투명성, 효율성 및 국제적 조율에 대한 일본 국내 시장의 요구에 대응할 뿐만 아니라 암호화폐 자산과 웹 3.0 전략을 통합하려는 일본의 발전적인 사고를 반영합니다. 전략과 암호화폐 자산을 통합하려는 일본의 발전적인 생각을 반영하기도 합니다. 향후 일본은 분리 과세, 암호화폐 거래에 대한 과세 유예, 상속 및 증여 우대, 보다 유연한 시장 접근 및 소비자 보호 메커니즘 개선과 같은 새로운 정책을 시행함으로써 높은 수준의 리스크 관리를 유지하는 동시에 글로벌 암호화폐 자산 및 블록체인 산업 체인에서 경쟁력을 높여 더 많은 자본, 기술 및 기업가적 프로젝트가 시장에 정착하도록 유도하여 아시아 태평양, 나아가 글로벌 디지털 금융 환경에서의 위치를 더욱 공고히 할 것으로 예상됩니다. 이 회사의 사명은 글로벌 금융 커뮤니티의 요구를 충족하는 가장 포괄적이고 비용 효율적이며 경제적인 솔루션을 전 세계에 제공하는 것입니다.